住建厅发布工程建设项目信息管理常见问题解答!



来源:安徽省住建厅


工程建设项目信息管理常见问题解答

一、工程建设项目信息包括哪些内容?
答:工程项目信息包括建设项目基本信息、工程招投标信息、参与单位及相关负责人信息、工程合同信息、施工图审查信息、施工许可信息、竣工验收、竣工验收备案信息、业绩指标信息等。
二、是否企业所有项目都必须录入?
答:不是。企业可以根据需要,确定想要在全国建筑市场公共服务平台上展示的项目信息,一般为符合法定程序、质量合格,有一定规模、体量,具有代表性的工程项目,没有必要录入所有的项目。
三、工程建设项目信息从哪里来?
答:一是企业为房建市政项目办理施工许可、竣工验收备案等业务时,市级工程建设项目审批管理系统可以自动推送相应环节数据信息。二是业绩补录(补录截止时间为2024年12月31日)。符合法定基本建设程序,已竣工验收但未入库的项目,以及已入库但是缺少部分环节信息的项目,相关企业可以按照项目所在地住房城乡建设主管部门要求,通过市级工程建设项目审批管理等系统进行业绩补录;《数据标准》新增加了业绩指标信息,已入库的项目可以对此环节进行补录;矿山、电力、冶金、石油化工、机电等其他行业工程项目,以及专业承包(专项设计)工程项目原本未入库,现在也可按照企业需要进行业绩补录。
四、专业承包工程项目信息录入吗?
答: 直接发包的专业承包工程项目信息归集流程同总承包项目涉及专业分包工程项目信息,应在总承包项目基础上完善合同登记、业绩指标等环节信息。
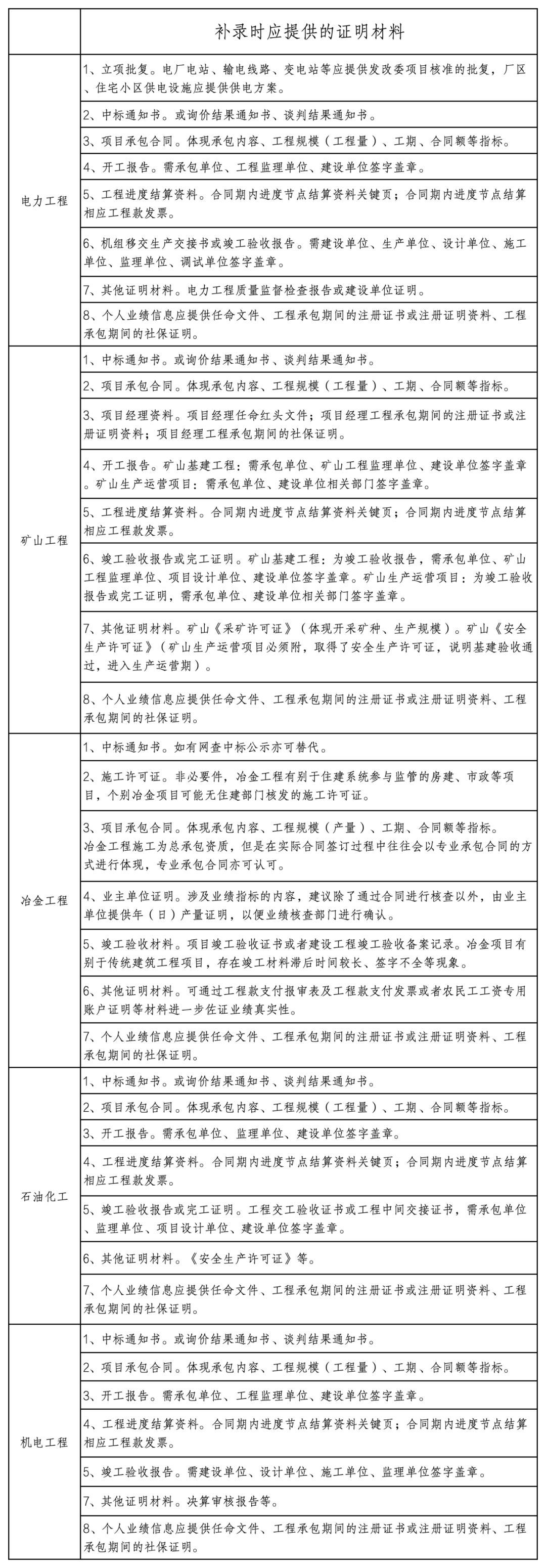
五、矿山、电力、冶金、石油化工、机电等其他行业工程需要录入哪些环节,需要哪些证明材料?
答:鉴于其他行业工程与房建市政工程监管模式不同,不完全具备施工许可、施工图审查、竣工备案等环节,所以,工程基本信息(包括参建单位及相关负责人信息)、以及企业业绩技术指标信息、个人业绩信息必填,其他环节信息,如招标投标、合同登记、施工图审查、施工许可、竣工验收等信息可以选填。工程基本信息和业绩信息所需证明材料可参见下表。
电力、矿山、冶金、石油化工、机电工程补录时应提供的证明材料
图片
六、工程项目数据等级如何确定?
答:工程项目信息实行分级管理。A级数据由省级住房城乡建设主管部门审核确认,B级数据由市级住房城乡建设主管部门审核确认,C级数据由县级住房城乡建设主管部门审核确认,D级数据由建筑市场主体填报、未经住房城乡建设主管部门审核确认。企业向负责项目监管的住房城乡建设主管部门提出工程项目信息确认申请后,地方各级住房城乡建设主管部门要认真审核工程项目信息,确定数据等级并逐级推送至全国平台。
七、个人业绩如何录入?
答:个人业绩应由专业技术人员所在企业录入。
八、项目编码如何确定?
答:项目编码是工程项目在信息系统中判断唯一性的标识编码,分省级项目编码和部级项目编码,一般系自动生成。
省级项目编码由 16 位数字组成,(1)工程项目所在行政区划代码为 6 位,应符合现行国家标准GB/T2260 的规定。(2)工程项目日期代码,格式为 YYMMDD,长度为 6 位,由属于该工程项目下的第一条信息资源产生的日期(建议采用工程项目报建立项日期)确定。如2014 年5 月1 日,代码为140501。
(3)工程项目序列码为 4 位,依据工程项目日期代码确定,同一日期内,不同工程项目由“0001”开始依次往后编码,如:0001、0002、0003……。为避免项目编号冲突,补录工程项目编码建议由8001开始依次往后编码。
九、全国建筑市场监管公共服务平台展示的信息有误,如何修正?
答:对于全国平台展示的项目信息存在重复、虚假、错漏以及与实际项目信息数据不一致的,可以申请修正。数据修正应由建设、勘察、设计、施工、监理其中一方参建单位牵头,并与其他各方参建单位共同签署承诺书,并提供与修正内容相关的项目立项、招投标、合同、施工图审查、施工许可、竣工验收、备案等项目信息相关证明材料,向项目所在地市级住房城乡建设主管部门提出申请。经审核、公示无异议后,由我厅向住房城乡建设部申请修正。

如需更专业资质代办,请联系广西恒格! ——广西资质代办,广西恒格!

来源于网络,如有侵权,请联系删除



关键词: 资质办理   广西恒格建筑